个人channel,记录生活与发现
频道聊天室:https://t.me/fishome
频道聊天室:https://t.me/fishome
🤖 Learn Prompting:教你如何与 AI 对话的开源免费教程
🔗:Web | GitHub
👉 Features:
- 关注 prompt engineering,即「同 AI交流,并得到你要的结果」
- 内容迭代更新迅速,欢迎提出 issue
- 注重实际应用场景和技巧
- 根据难度,为不同内容分级
- 支持多语言和关键词搜索
👩🏻🏫 课程的目的非常明确,就是如何更好地使用 Prompt 调动 AI,最终得到想要的结果。课程的适用范围比较广泛,涵盖 ChatGPT、Stable Diffusion、Midjourney 等常见 AIGC 应用
💡 我们能够从课程中深入浅出地学习 Prompt 的构成,如何根据不同的场景设计不同的 Prompt。虽然课程有中文版本,但翻译的水平一般,建议有能力的朋友直接阅读英文原文
🧐 我知道国内许多人利用信息差,在知识星球、私域群聊等平台赚了许多 AI 课程的钱,而 Learn Prompting 则主打知识免费共享、社区共建。我不想轻浮地 judge 绝对的对与错,只希望大家能够从课程中有所收获
👀 如果你想要阅读中文原生写作的 AI 课程,我也在此列举一些(含鲜明的拉群变现等国内特色):AI 研习社 | Midjourney 知识库 | AIGCtalker
📘 关联阅读:OpenPromptStudio - 开源 AIGC 提示词可视化编辑器
频道:@NewlearnerChannel
关于 AI 内容的超级聚合网站
AII AI News
这个只能说非常爆炸,关于 AI 的趋势/新闻/播客/视频,很多网站 AI 内容的聚合展示。前面我也分享了「关于 AI 资讯信息」的小专题,学术新闻等内容。
以及群友推荐的这个网站:hackertab.dev,同样平铺关于 Github/HN/ProductHunt 的所有趋势内容,很解压。
加速就完事儿了,什么焦虑/FOMO 不存在的,解决这些问题的唯一方法只有继续加速。
Reference
关于 AI 的资讯信息
#AI
AII AI News
这个只能说非常爆炸,关于 AI 的趋势/新闻/播客/视频,很多网站 AI 内容的聚合展示。前面我也分享了「关于 AI 资讯信息」的小专题,学术新闻等内容。
以及群友推荐的这个网站:hackertab.dev,同样平铺关于 Github/HN/ProductHunt 的所有趋势内容,很解压。
加速就完事儿了,什么焦虑/FOMO 不存在的,解决这些问题的唯一方法只有继续加速。
Reference
关于 AI 的资讯信息
#AI
The Top AI Newsletters on Substack in 2023
Substack 的人工智能频道系列推荐,AI 延生出的很多相关有趣的信息源。
Reference
关于 AI 的资讯信息
#AI
Substack 的人工智能频道系列推荐,AI 延生出的很多相关有趣的信息源。
Reference
关于 AI 的资讯信息
#AI
🤳 有趣产品咖啡馆 Funny café #24 - 来看AI小人在虚拟小镇上过日子
📱 本周内容预览:
1、AI小镇 - 斯坦福的人机交互小组,用大语言模型做了一个有二十五个自由自在生活的 AI 的小镇,看他们过日子。
2、点哪里就训练哪里 - 选择你想要锻炼的身体位置,然后它会给出相关的锻炼方法,例如我想锻炼腹肌,点击后就提示到平板支撑等锻炼方式,让锻炼变得简单。
3、复古游戏合集 - 这网站里有很多GBA的小游戏,可以直接在线玩,玩腻了3A大作,不妨可以重温以前掌机的快乐!
4、随机显示名言名句 - 这是一款随机名言生成器,打开网站后每次点击 “GENERATE QUOTE” 按钮,就会随机生成名言。
5、BIE别的 - 由中国区VICE团队创作的媒体内容,非常有态度,让我想起来很久很久之前的好奇心日报。他们最新出的一期内容《见鬼啰》就挺有意思的~
PS. Ελάτε να πιείτε ένα φλιτζάνι καφέ.
频道:@NewlearnerChannel
miniGPT4 https://youtu.be/__tftoxpBAw
免费版的AutoGPT,不用输入OpenAI的Key,中文支持很好
cognosys.ai/create
cognosys.ai/create
📩 接读者来稿,他向我们推荐了他开发的音频识别软件
🤖 WhisperNotes - 利用Whisper模型的本地语音转文字「速记」App
Mac、iPhone和iPad App:App Store
🚀 Features
- 模型全部存储在本地,无需网络权限,录音不会被上传
- 支持多种语言混合识别
- 识别的正确率较高
- 转换完后,生成的文字就会自动复制到剪贴板
- macOS 支持导入长音频进行文字识别
📝 作者的创作灵感
我可以用它来记录梦境、发长微信,或捕捉转瞬即逝的灵感。
因为软件的目的是「速记」,所以Whisper Notes的"日记"属性很弱。转录完,文字就会自动复制到剪贴板,你可以粘贴到微信、或真正的日记/Memo软件来整理。
🙋♂️ 使用体验
这款软件的创作初衷很有意思,主打的是「灵感速记」的功能,在实际体验中确实用起来还是比较方便的,但可惜在iOS端没有做一个“小组件”的功能,否则会更加好用。
由于软件的模型都存储在本地,因此隐私问题完全不用担心,不过这就导致了App的大小有点大,手机上就接近了500M,电脑上更是达到了1.4G。
好在Whispernotes识别文字的准确率确实非常高,在我测试的十句中英混杂的语句中,只有其中一句的一个词出现了错误。
频道:@NewlearnerChannel
强烈建议大家去试试,看看 AI 是怎么理解目标,拆解目标为任务,再一步步完成任务的。 (虽然3.5 的能力有限,估计最后很难完成任务。
测试地址,请自备API key agentgpt.reworkd.ai
测试地址,请自备API key agentgpt.reworkd.ai
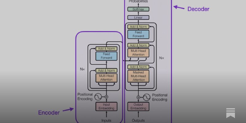
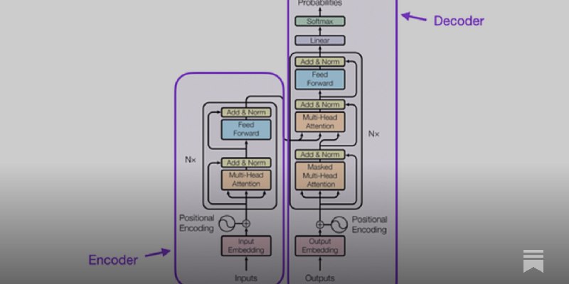
南京航空航天大学的李丕绩做的400多页的ppt。从向量空间模型讲起,从语言模型讲起,从rnn讲起。
如果需要补课,是很好的一份材料。
AI 相关的知识内容,免费的质量高于付费,建议大家不要花冤枉钱。
http://lipiji.com/slides/ChatGPT_ppf.pdf?continueFlag=30c502ed91ba8459be48b69c2178767d
🤳 有趣产品咖啡馆 Funny café #23 - 成为AI训练员的教程
📱 本周内容预览:
1、免费学习Prompting - 这网站内有非常详细的Prompting学习教程,教你怎么去写指令的,并且还有讲解其背后实现的原理,学习训练AI的技能。
2、轻松学习JavaScript - 整体教程比较像是一款游戏,可以根据提示,来进行代码编辑,从而学习编程知识。
3、每日报告 - 这里有各种行业的报告文件,支持直接下载进行查看,资源还是挺丰富的,有需要的可以码住。
4、濒危声音博物馆 - 这网站内记录了很多可能即将要消失的声音,例如打字机、Windows 95 的开机音、DVD插入影碟时的蹭蹭音等,非常有趣。
5、小森平的免费音效 - 小森平是一个日本的音效制作人,他的音效网站分享了他个人制作的音效。免费下载可商用。
6、通义千问 - 阿里云推出的对话大模型AI工具,目前还在内测,可以注册后加入内测列表,或者添加邀请码直接参与内测。
7、通过AI和名人聊天 - 支持和马斯克、钢铁侠、苏格拉底等名人进行对话的工具,AI模拟对话风格,用来消遣玩一玩还是不错的。
👨💻 开发者自荐
大家好,我是Limeet,长期从事互联网产品的策划工作,是恋爱纪念日App的产品主理人,也是Memories独立开发团队的发起人之一。
目前主要精力是开发Memories(恋爱纪念日)App,它是一款以兔子和小熊为IP形象,帮助您记录生活中重要日子的纪念日提醒应用,可倒数或正数计算重要日子的天数。
🗂 阅读更多
独立开发者故事 #18 - 「恋爱纪念日app」的开发背景,居然和自己的恋爱纪念日有关~
PS. Ελάτε να πιείτε ένα φλιτζάνι καφέ.
频道:@NewlearnerChannel
1. BBC慢播客,适合做背景音乐:
https://open.spotify.com/show/3VNUr4FpzHCs1RokoCklXr
2. erfect playlist for the book you’re reading ♫
根据输入的书名,用人工智能筛选出来的适合阅读时的歌单
https://readingmood.vercel.app/
https://open.spotify.com/show/3VNUr4FpzHCs1RokoCklXr
2. erfect playlist for the book you’re reading ♫
根据输入的书名,用人工智能筛选出来的适合阅读时的歌单
https://readingmood.vercel.app/
🛠iFixit - 一个免费教授人们如何修理任何物品的网站
📄网站目前包含的维修指南主要包括电子产品、交通工具以及各类生活用品
以 iPhone 为例子,你可以在这个网站学习如何更换屏幕以及更换电池,每一步都有详细的图文教程
除此之外,网站还有一个「拆解」栏目,你可以在这里看到各种电子产品的详细的拆解视频以及图文
最后,如果你在维修过程中遇到问题,还可以在「论坛」发帖寻求帮助!
📢关注频道:@geekshare
💬加入群聊:@igeekshare
📮欢迎投稿:@Geekshare_bot
绕过文章付费墙
Getting Around Website Paywalls with Devtools Alone
这篇文章介绍了仅调用网页开发工具就可以直接看网站付费内容(来自朋友 ping fing 分享)。很久前我们分享了「慷慨的强盗」主题,关于各种破解以及绕过文章付费墙内容。目前绕过付费墙和免登录的最好方式:(当然是付费)
插件版:
超级谷歌插件 Bypass-paywalls
清除缓存的 Cookie-Editor,适合 Medium.
网页版(直接贴付费网址解析):
Read articles without annoying paywalls
Show me a 10ft paywall, I’ll show you a 12ft ladder.
以及类似 archive.today 的归档网站
第三方工具版:
1 某佬开发的 Readform:可直接将付费新闻网站文章发送到 Readwise Reader Feed,目前支持「端传媒」「财新」 Financial Times (FT)。
2 ReadWise Reader 插件剪藏可以绕过付费墙
3 Roam Rsearch Article 插件也能把内容拉过付费墙
Reference
慷慨的强盗
#tools
Getting Around Website Paywalls with Devtools Alone
这篇文章介绍了仅调用网页开发工具就可以直接看网站付费内容(来自朋友 ping fing 分享)。很久前我们分享了「慷慨的强盗」主题,关于各种破解以及绕过文章付费墙内容。目前绕过付费墙和免登录的最好方式:(当然是付费)
插件版:
超级谷歌插件 Bypass-paywalls
清除缓存的 Cookie-Editor,适合 Medium.
网页版(直接贴付费网址解析):
Read articles without annoying paywalls
Show me a 10ft paywall, I’ll show you a 12ft ladder.
以及类似 archive.today 的归档网站
第三方工具版:
1 某佬开发的 Readform:可直接将付费新闻网站文章发送到 Readwise Reader Feed,目前支持「端传媒」「财新」 Financial Times (FT)。
2 ReadWise Reader 插件剪藏可以绕过付费墙
3 Roam Rsearch Article 插件也能把内容拉过付费墙
Reference
慷慨的强盗
#tools